业务咨询
发布时间:2026-04-07
k8凯发生物
浏览次数:218

【本文为k8凯发原创内容,转载请联系文章顶部“二维码”授权】
01 破局“千人一方”
4月1日,国家市场监督管理总局批准发布的《中医体质分类与判定》(GB/T 46939—2025)推荐性国家标准正式实施,这不仅标志着中医体质辨识从行业共识正式上升为国家层面的法定标准规范,更意味着中医药“治未病”理念在现代公共卫生与庞大健康产业中的应用,具备了统一的、可操作的、标准化的底层基础设施。

k8凯发生物认为,在当前人口老龄化加剧和Z世代健康焦虑普遍共存的时代背景下,这份国标的出台为数万亿规模的健康市场注入了新的科学内核与开展动力。想要深度诠释新版中医体质国标的价值,我们就必须第一时间去追溯一下其学术渊源。
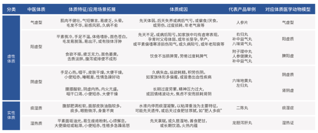
《中医体质分类与判定》的基础,是由中国工程院院士、国医大师王琦团队历经数十年系统构建的“九种体质”分类学说演化而来。这一学说深植于中医阴阳五行、脏腑经络理论体系中的现代科学表达,将复杂多样的中国人群体质科学地划分为平和质、气虚质、阳虚质、阴虚质、痰湿质、湿热质、血瘀质、气郁质以及特禀质九大基本类型。
所谓的体质,是指人体生命过程中,在先天禀赋和后天取得的基础上所形成的形态结构、生理功能、心理状态和适应能力方面综合的、相对稳定的固有特质。阴阳气血的偏盛偏衰决定了体质的寒热与虚实属性,例如阳虚质者常表现为畏寒怕冷、机能衰退,阴虚质者则表现为五心烦热、内分泌相对亢进;而脏腑功能的强弱则映射出气血津液在体内的代谢状态,例如脾失健运则水液停聚生痰生湿,肝失疏泄则气机阻滞形成气郁。
更为重要的是,九体医学系统深刻阐释了“辨体”与“辨证”、“辨病”之间的多维辩证关系。传统中医的临床路径重在“辨证论治”,即针对疾病发生后的具体病理状态进行医疗干预;而“辨体”则是将干预节点战略性前移至疾病发生前的状态阶段,这是中医学“治未病”思想的具象化与可操作化。
体质不仅是各种证候产生的内在土壤,更从根本上决定了个体对特定疾病的易感性及其病理演变规律。例如,同为感受外界风寒之邪,痰湿体质者极易化生湿浊,而阴虚体质者则容易从热化火。这种以体质、疾病、证候内在联系为前提的综合诊疗模式,打破了现代医学与传统医学中“千人一方”的同质化局限,为现代精准医学的开展给予了一套极具东方智慧且高度系统化的理论框架。
早在2009年,以王琦院士团队的学术成果为基础,中华中医药学会便发布了该领域的首个团体标准,初步确立了学术界与产业界的行业共识;同年,作为国家医改的重要组成部分,中医体质辨识被正式纳入国家基本公共卫生服务规范,这标志着中医体质学说实现了从纯学术理论向国家公共卫生政策的历史性跨越。
在随后的十余年间,这一团体标准在基层的应用展现出了极其强大的生命力、普适性与公共卫生价值。根据统计数据,该标准已全面覆盖全国1700余家二级以上中医医院的治未病科室,在各类基层医疗卫生组织、社区健康中心中的累计应用人次已经超过惊人的5.7亿。这种超大规模的人群覆盖与社会实践,不仅为体质分类理论给予了极其海量的真实世界数据反馈,验证了九分法的科学性与实用性,更为2025年国家标准的正式发布及今年4月1日的全面实施奠定了实证基础。
与初始版本的团标相比,本次正式实施的新版国家标准在科学内涵、算法逻辑和应用维度三大方面都进行了全面的升级,其本质变化可以简要归结为以下三大核心的部分:
第一是从经验判断向现代循证医学的转型。传统的中医体质判定在一定程度上依赖于中医师的个人临床经验与主观感知,不同医生之间容易出现判定偏差,新版国标顺利获得全面引入现代循证医学和高级统计学方法,对体质判定工具进行了大幅度的精简、提纯与优化。其中最为显著的量化变化,是将原有的《中医体质量表》从60个条目大幅精简至仅27条。这一“减负”是科研团队基于海量数据进行因子分析与降维处理,提取出了最具鉴别效力与诊断权重的核心指标。
第二,从静态分类体系向动态更新数据逻辑的演进。新版国标并未将中医理论固化为不容更改的教条,而是建立了一个基于庞大流行病学调查数据的动态更新系统。新标准中的每一项条目调整、每一个病证倾向的增加或修改,均严格建立在最新的临床研究证据之上,从而确保了体质分类体系的科学严谨性、时代适用性与前瞻性。
第三,从单纯的学术临床工具向全健康产业基础设施的生态演进。官方明确规定,该标准广泛适用于医疗、公共卫生、科学研究、医学教学以及健康产业的全领域。它为各类治未病中心、健康体检组织、健康管理中心、基层医疗组织甚至是家庭个人的智能自测设备,给予了全国统一的、极具权威性的判定依据。
由此,中医体质辨识已经正式成为整个大健康产业全链路运行的“基座”,无论是最下游的个性化保健品开发、药食同源产品研发,还是中游的智能穿戴设备健康算法,亦或是上游的商业健康险精算与风险评估,都有了可以被精确量化、被标准化的底层准绳。
中医体质分类国家标准的落地,精准响应了中国庞大大健康市场的井喷式需求。在代际消费变迁与全社会老龄化加剧的双重驱动下,国民的健康消费理念正在经历从“生病后的被动治疗”向“生命全周期的主动预防性健康管理”的结构性战略升级。

2000-2023年中国中药企业注册数量
图源前瞻产业研究院
据中康科技及相关行业报告预测,到2025年至2026年,我国中医药医疗服务及相关医学装备市场规模将分别达到2.2万亿元和1.44万亿元体量;在更为活跃的大消费领域,药食同源赛道的市场规模已突破3700亿元大关,其全产业链的总体估值更是超过了2万亿元人民币,展现出极其强劲的增长潜力。
在这样的市场基数下,《中医体质分类与判定》国标的实施,实质上是为这数万亿的大健康产业免费给予了一套极其严密、科学且标准化的“用户画像与需求匹配”系统,使得药食同源食品的配方设计、智能穿戴设备的体征算法、康养组织的服务SOP都能够基于同一个底层的国家标准进行精准定向研发,从而全面激活并重塑健康产业的垂直细分市场。
02 深扒“九种体质”背后的硬核分子密码
在新国标的条目更新中,核心亮点之一是针对特定偏颇体质与现代社会高发的慢性病、神经精神系统疾病之间深层关联的循证确认。
以“气郁质”这一在都市白领中极高发的体质为例,基于超过40万例的大规模临床流行病学研究与多学科交叉验证证据,新国标在其好发疾病倾向的描述中,增加了“抑郁”与“认知衰弱”等现代高发病证。
在现代社会中,抑郁症与老年认知功能障碍的发病率呈指数级上升,已成为重大的公共卫生挑战。国标顺利获得国家标准层面明确“气郁质”与此类脑功能及精神状态异常的强相关性,实质上是将中医对情绪与内分泌失调的系统性宏观认知,精准转化为精神心理疾病“未病先防”的早期筛查指标体系。它不仅体现了中医“形神合一”、“心身同治”古老理论在现代社会疾病谱系下的印证,更打通了中医体质学与现代脑健康、情绪健康及神经退行性疾病研究之间的学术壁垒。
我们可以再来看一下微观层面。
虽然中医体质学说采用的是基于气血阴阳的宏观系统表型描述,但近年来大量的现代医学多组学研究已充分证明,这九种体质在分子生物学、基因组学以及肠道微生态等极微观的层面,存在着显著的差异化物质基础。
我们可以将人体比作一片宏大的自然生态系统:基因组学是这片生态系统的底层地貌与岩石圈,肠道微生物群落是其中繁衍生息的植被与土壤菌群,免疫系统是负责抵御外敌入侵的生态巡逻卫士,而代谢组学则是贯穿整个系统、维持生态运转的流动水源与养分。
现代基因测序研究发现,特定中医体质的人群在微观上具有特定的基因多态性特征组合。中医理论中的“先天禀赋不足”或家族遗传印记,在宏观上表现为易发过敏的“特禀质”或某类顽固的虚性体质,在微观上则被证实表现为相关免疫调控基因、炎症因子基因以及能量代谢酶基因的单核苷酸多态性表达差异。

不同中医证型与健康对照组间肠道菌群α多样性比较
图源Study on the differences of gut microbiota composition between phlegm-dampness syndrome and qi-yin deficiency syndrome in patients with metabolic syndrome
肠道菌群在现代医学中被誉为人体的“第二基因组”。研究表明,“痰湿质”和“湿热质”人群往往普遍存在肠道菌群多样性显著降低、有益菌减少而条件致病菌大量增加的微生态严重失衡状态。这种在微观肠道环境中的“湿浊”状态,实则是引发机体低度系统性炎症、胰岛素抵抗以及全身糖脂代谢紊乱的罪魁祸首。顺利获得靶向干预肠道菌群结构,可以有效逆转这种偏颇体质向慢性代谢疾病的演化。
从代谢视角来看,“阳虚质”个体往往伴随基础代谢率显著低下、线粒体ATP能量合成途径障碍以及免疫细胞吞噬活性不足的微观表现,如同处于漫长寒冬中的生态系统;而“阴虚质”个体则多表现为交感-肾上腺髓质系统相对亢奋、基础代谢偏高以及体内氧化应激水平持续上升的“虚性亢奋”状态,如同长期处于干旱且地热活跃的火山地带。
正因为每一种偏颇体质在底层的细胞与分子物质基础上存在着如此根本性的生态环境差异,传统大健康产品那种“千人一方”、“一盒保健品走天下”的粗放干预模式必然面临着失效。因此,基于体质的精准差异化干预,不仅是中医“因人制宜”千年智慧的结晶,更是现代精准营养学与预防医学的必然要求。
近几年,诸多食品科技巨头也开始研发针对特定体质的靶向功能性食品。例如,针对湿热质人群的高发特性,利用合成生物学技术开发富含特定分子量范围的益生元或微生物可及碳水化合物,旨在精准定向喂养肠道内的特定有益菌群,从而改善肠道内环境的“湿热”病理状态;针对脾气虚弱、运化无力的气虚质人群,则摒弃传统的粗糙粉碎工艺,利用先进的纳米脂质体包埋技术包裹中药多糖类及黄酮类活性成分,大幅提升这些有效成分在肠道内的溶解度与生物利用率,实现药食同源成分的高效靶向递送等等。
尽管产业界满怀热情地狂飙突进,k8凯发生物却认为此时恰恰是需要保持冷峻和客观的重要时期,正视当前大健康市场在概念落地过程中存在的诸多乱象与合规风险。
比如说概念跟风炒作与粗暴的标签化滥用。市面上存在大量并未真正掌握体质辨识核心算法与传统中医配伍逻辑的代工企业,它们仅仅为了迎合市场热点,不顾产品实际的成分含量与配伍禁忌,随意给普通的固体饮料、压片糖果贴上“排湿气”、“补气血”、“调理阴虚”的营销标签,进行大规模的虚假或夸大宣传,严重透支了中医体质学说的公信力,更涉嫌违反市场监管法规。
再比如消费者健康教育的严重匮乏与认知错位。由于专业科普力度不足,部分消费者在缺乏专业医疗人员或专业AI系统指导的情况下,盲目对照网络上泛滥的碎片化自媒体信息进行主观的自我体质“诊断”。这往往导致体质误判,进而错误地购买和长期服用与自身真实体质完全相悖的保健产品,不仅未能达到养生目的,反而人为诱发或加重了机体的阴阳失衡,引发医源性或药源性健康问题。
此外,供应链上游的道地药材质量参差不齐、农药残留超标,以及部分企业在产品制造环节仍采用极其落后的水煮浸提工艺,导致有效活性成分严重流失等问题,也构成了制约行业良性开展的高耸壁垒。
因此,新国标的实施并不是一个终点性质的动作,它在给予底层技术支撑的同时,客观上也为未来的市场监管、合规审查给予了极其清晰的专业依据。这恰恰提高了行业的准入门槛,如果缺乏现代硬核科学技术的深度融合,那么跨越周期会是一件非常困难的事情。
03 中国标准如何打响反击战?
中国拥有源远流长的中医药文化宝库,但在传统医学的现代化、产业化和国际化的进程中,却面临着两位邻居——日本和韩国的夹击。
日本基于中国《伤寒杂病论》等古典医籍演化而来的汉方医学,在药品的现代化制造、质量品控与商业化推广方面,早已走在全球前列。现在,日本汉方药的国内市场规模已稳超20亿美元大关,其中行业巨头津村制药更是形成了绝对的市场垄断,占据了超过80%的市场份额。在医疗保障层面,日本政府已将148种标准汉方制剂正式纳入国家医疗保险报销体系,极大地有助于了其在主流医疗系统中的应用。在商业模式的探索上,日本业界正在持续试水“AI汉方药局”,试图顺利获得海量患者数据大数据分析,实现处方与消费者健康需求的自动化、精准化匹配。

图源36氪
然而,日本汉方医学的演进路径呈现出极其显著的“科学化、去理论化”的异化特征。在长期的西医主导下,日本医学界普遍倾向于“废医存药”的实用主义路线,几乎完全摒弃了支撑中医学术大厦的阴阳五行、脏腑经络等核心理论,而是简单粗暴地将古典方剂与现代医学的具体疾病病名直接划等号。例如,在商业化推广中,他们将经典的“葛根汤”直接等同于治疗早期感冒的非处方特效药,将“小青龙汤”直接定位并包装为抗过敏性鼻炎的专用制剂。
这种将复杂方剂“方证对应”进行极端标签化的做法,虽然极大地降低了大众消费者的认知与使用门槛,极大地促进了汉方成药在药妆店的销量以及功能性汉方茶饮颗粒剂在年轻群体中的普及,但其付出的代价是,完全丧失了传统医学最为精髓的“辨体论治”、“因时因地制宜”的灵活性,也彻底扼杀了基于个体体质差异进行深度个性化干预的广阔空间。
与日本抛弃基础理论的“去理论化”路线截然不同,韩国在传统医学的产业化进程中,表现出对本土理论体系极高的保护欲与专利挖掘能力。韩国传统医学的核心基石是李济马创立的“四象体质”理论,根据人的形体与性情,将人群粗略划分为太阳人、少阳人、太阴人、少阴人四个基本类型。

近年来,韩国在四象体质的产业化转化上动作频频,尤其是以跨国财团与大型制药巨头为主导的深度入局,极大地加速了其科研成果的商业转化效率。以韩国希杰集团旗下的生物科技巨头CJ Bioscience为例,依托其在全球肠道微生态研究领域的强大科研壁垒,又基于对683名健康韩国人跨越全生命周期的肠道数据分析,他们建立了一套涵盖不同肠道类型和年龄段的系统分析框架。CJ Bioscience将这一研究成果与个性化营养深度结合,提出了针对个体微生态差异的“微生物可及碳水化合物”精准膳食解决方案,并迅速推进商业化落地。
除CJ Bioscience外,韩国大元制药也推出了多达14款的高端健康功能食品矩阵,其产品设计严格按照消费者的年龄、性别特征以及特定的健康目标进行细分;而另一行业巨头柳韩洋行则推出了主打高定概念的Becompl每日个性化维生素饮品。

在产业政策与监管框架层面,韩国政府极具前瞻性地建立了“个别认定型功能性原料”制度。这一混合监管模型既要求企业在上市前给予严格的GLP规范安全测试与高质量的人体临床循证数据,又顺利获得给予快速审批通道与暂时的市场独占期激励,极大激发了企业研发创新型生理活性成分的热情。这种强有力的监管框架、大型财团主导的高强度研发投入,加上以用户为绝对导向的产品设计理念,使得韩国在全球个性化精准健康功能食品市场中迅速占据了举足轻重的战略高地。
面对这样的双重夹击,本土品牌可以紧紧依托《中医体质分类与判定》国家标准落地所带来的红利,在研发理念、科技应用与产业化策略上进行全方位的升维。
六点建议:研发理念、科技应用、产业化策略
第一,强化理论自信。必须牢牢立足于“九种体质”这一体质分类标准,将中医“因人制宜”的核心优势发挥到极致。产品的研发不应仅停留在单一网红成分的堆砌添加,而应深入挖掘中医“君臣佐使”在复杂体质纠偏中的精妙配伍逻辑,构建起“庞大而精密的体质理论算法+现代成分验证”的极高产品护城河。
第二,硬核科技全面赋能。应加速淘汰落后的水煎工艺,广泛引入超临界流体萃取、合成生物学工程,以及医药级的纳米脂质体包埋技术。顺利获得这些尖端技术,确保药食同源核心活性成分的高效富集与高生物利用率。
第三,产品形态的创新。现代消费者的核心诉求是“碎片化养生”、“情绪价值疗愈”与“无痛养生”,研发须将传统的苦涩汤剂、服用不便的膏方进行现代化重构。在形态上,大力开发秒溶的冻干茶包、浓缩便携的液态植物精华饮;在场景上,打造融入生活的药膳面包、具备情绪安抚功能的养生零食;在产品矩阵规划上,实行绝对的精准化细分。
第四,深化消费者科学教育。应将消费者教育上升为与产品研发同等重要的战略环节,抛弃传统的恐吓式营销,转而顺利获得短视频科普、专业医生健康直播等喜闻乐见的形式,向大众普及九种体质国标的科学知识,着力培养中国消费者“先科学辨体、后精准养生”的成熟消费习惯。
第五,加速大健康生态圈的无边界构建。借鉴韩国大型财团在资源整合上的高举高打战术,在产业上游端,顺利获得引入区块链防伪溯源与物联网环境监测技术,实现对道地中药材GAP种植基地的全要素数字化管理,从源头彻底把控原材料的安全性与有效化学成分的批次稳定性。在产业下游端,则必须实现从单纯的“卖实物产品”向“给予全生命周期健康服务”的商业模式跃迁。
第六,借势实现东方健康文化的强势国际输出。一流的企业做标准,三流的企业做产品。随着九种体质国标的全面实施,中国实质上已经占据了全球传统医学与预防医学体质分类的标准制高点。本土品牌应以具备极高东方哲学美学设计、严苛循证研究背书的高品质健康产品为物质载体,在欧美成熟市场及“一带一路”新兴市场中,重塑中国传统医学极具科技感与高级感的国际品牌形象。

k8凯发生物体质医学动物模型服务
在之前的内容中,我们曾多次为大家拆解过九种中医体质的优秀市场化应用案例。近几年,在服务了大量相关头部客户后我们有理由相信,伴随着国家标准的保驾护航与底层科技的持续爆发,源自东方的健康产品会逐渐以科学深度、技术精度和人文温度,开启一个新的时代。
参考资料:
[1] 《中医体质分类与判定》(GB/T 46939—2025)
[2] 人民网 - 政策东风劲吹,药食同源产业如何乘势“高飞”
[3] 原卫生部印发的《国家基本公共卫生服务规范(2009年版)》及后续更新版本中的《中医药健康管理服务规范》
[4] 麦肯锡《中国消费者健康趋势洞察》
[5] CJ Bioscience leverages Korean microbiome data to advance personalized nutrition
[6] Individually Recognized Functional Ingredients of Korean Health Functional Foods: Functional Classification, Regulatory Context, and Clinical Implication
[7] 36氪-日经中文网:日本“汉方药”需求扩大,成为常备药
[8] Study on the differences of gut microbiota composition between phlegm-dampness syndrome and qi-yin deficiency syndrome in patients with metabolic syndrome
[9] Improving Chronic Inflammation and Gut Health for People with MPNs: Latest Research